By Eric Vandenbroeck and co-workers
The way to end the war
The
way to end the war that came in the wake of the October 7, 2023, attack is
to get regional stakeholders to agree on principles for how Gaza will be
governed afterward in a manner that Hamas is not involved, and not armed and
unable to regain power. This can only happen if there is a new governing
structure in Gaza with a serious security force from the international
community. This cannot be the PA in the beginning. The PA will be a partner.
They’ll be consulted and coordinated with, but they won’t be the ones managing
Gaza on day one. This will happen later on after they reform.

A handout picture
released by Bahrain's official news agency (BNA) shows White House adviser
Jared Kushner and former British prime minister Tony Blair at the closing
session of the US-sponsored Middle East economic conference "Peace to
Prosperity," in Manama on June 26, 2019. (Bahrain N)
Other plans presented
to the Trump administration by parties with ties to Prime Minister Benjamin
Netanyahu’s confidant Strategic Affairs Minister Ron Dermer, and by certain
individuals involved in the establishment of the Gaza Humanitarian Foundation
(GHF) as well as members of the Boston Consulting Group (BCG), did promote the
idea of facilitating or encouraging the “voluntary migration” of Palestinians
from Gaza.
But Trump — who first
gave legitimacy to the concept of “voluntary migration” in February when he
announced his plan to take over Gaza and permanently relocate the Strip’s
entire population — has since distanced himself from the idea, and during the
August 27 White House policy session made clear that he was going with Blair’s
plan instead, the US official said.
The US official noted
that Finance Minister Bezalel Smotrich is apparently unaware of that decision,
having declared on Wednesday that the Gaza Strip is a potential
real estate “bonanza” and that he was in talks with Washington on how to carve
up the coastal enclave after the war.
The Kushner connection
The August 27 meeting
was organized by the US president’s son-in-law Jared Kushner, who served as
senior adviser during Trump’s first term and has remained engaged on Middle
East issues during his second term, regularly advising US special envoy Steve
Witkoff.
Like Kushner in his
time, Witkoff has been handed a variety of portfolios. The current special
envoy has hired limited support staff, though, and Kushner has been helping
with the Gaza day-after planning, as it is increasingly seen as critical for
securing a war-ending hostage release deal.

White House special
envoy Steve Witkoff, right, and Jared Kushner wait for the arrival of US
President Donald Trump at Teterboro Airport in Teterboro, N.J., on July 13,
2025
This spring, Kushner
commissioned the Tony Blair Institute for Global Change (TBI) — which was
already engaged on the issue thanks to the former UK prime minister’s ties with
Israeli, PA, and Arab leaders — to come up with a postwar plan, the US official
said.
Blair began regular
engagement with Trump officials, keeping them abreast of his progress as he met
with leaders throughout the region and began ironing out details of his plan,
the source familiar with discussions said.
Not enough PA involvement for Ramallah, but too much
for Jerusalem
The former UK premier
met PA President Mahmoud Abbas in July, thanks to Gulf pressure on Ramallah to
engage with the initiative, an Arab diplomat said.
While the PA has
expressed its desire to directly oversee the postwar governing body in Gaza and
Blair’s plan falls short of that goal, the source familiar with the discussions
said Ramallah has “engaged constructively.”
Blair’s proposal
envisions the PA undergoing significant reforms and limits Ramallah’s
involvement in GITA largely to matters of coordination. Still, the PA is
explicitly mentioned throughout the plan, which envisions “the eventual
unifying of all the Palestinian territory under the PA.”

This handout picture
released by the Palestinian Authority’s press office (PPO) shows President
Mahmoud Abbas (R) meeting with Britain’s former prime minister Tony Blair in
Amman, Jordan, on July 13, 2025.
Though that is a development
Netanyahu has fought fiercely to prevent, the source familiar with discussions
said that Israel has engaged constructively with Blair’s effort.
The Arab diplomat
expressed a little more skepticism, however, claiming that Netanyahu has a
history of dispatching Dermer to engage on such sensitive matters, then
thwarting them before they can materialize in order to keep his coalition,
including its far-right flank, intact.
Doha strike derails effort to get ‘Johnny’ on board
Still, Trump was
impressed by Blair’s initiative and told him to get “Johnny” on board, the US
official said, recalling the moniker Trump used to refer to Saudi Crown Prince
Mohammed bin Salman during the August 27 White House meeting.
The US views Saudi
Arabia as one of the most critical players when it comes to postwar
reconstruction, with enough sway to get the rest of the region on board.
While Trump gave
Blair his blessing, he also gave him a two-week window to secure regional
support for the plan, the US official said.
That deadline has
since expired, but the time period was one the president has announced
somewhat regularly without sticking to it.

During that period,
Blair was also hobbled by the US issuing visa bans against senior PA officials.
That decision led to delays in some of the British premier’s meetings with Gulf
officials who didn’t want to be seen as endorsing the administration’s decision
by immediately meeting with an effective Trump envoy right afterward, the Arab
diplomat said.
Still more damaging
to Blair’s effort was Israel’s September 9 strike against Hamas leaders in
Doha, the source familiar with discussions said.
The former British
premier had been engaging Egypt and Qatar about coaxing the terror group not to
stand in the way of the plan, the source said, adding that while Blair’s effort
was temporarily derailed by the Israeli strike, engagement has since resumed.
‘We don’t have weeks. We have days’
The Doha strike also
highlighted what may be one of the main obstacles Blair faces in trying to sell
his plan to Israel.
While Netanyahu says
the strike was aimed at sending a message to Hamas’s leadership — even those
involved in hostage negotiations — conveying that Israel will settle scores
with all of them, an apparent goal of Blair’s plan is to neutralize the terror
group through nonmilitary means.
Alongside
establishing an alternative to Hamas through GITA, the plan also explicitly
refers to the concept of “disarmament, demobilization, and reintegration” or
DDR.

Men carrying the
flag-draped bodies of six people killed in an Israeli strike on Hamas figures
two days earlier, inside the Sheikh Mohammed bin Abdul Wahhab Mosque in Doha on
September 11, 2025..
US Secretary of State
Marco Rubio may have been referring to that very idea when he said during a
press conference with Netanyahu in Jerusalem that “Hamas can no longer continue
to exist as an armed element,” as opposed to asserting that the terror group
should not exist at all, which has been the Israeli prime minister’s framing.
In the meantime, the
Arab diplomat said that Blair also faces an uphill battle getting Riyadh and
other regional stakeholders on board, as they are conditioning their support on
the plan containing the creation of an irreversible pathway to a future Palestinian
state — an idea long abhorred by Netanyahu and his far-right coalition
partners.
The aforementioned
pathway is one of a list of principles that Arab stakeholders are demanding be
folded into any plan they’re being asked to bankroll, the Arab diplomat said.
Still, the source
involved in discussions said that Blair has made inroads with regional
stakeholders and is racing to advance his plan within a short time frame.
“We don’t have months
or weeks. We have days,” the source said.

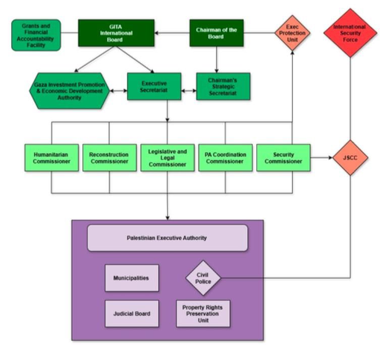
What’s in the plan
Blair’s proposal
envisions GITA being established by a UN Security Council resolution.
GITA will serve as
the “supreme political and legal authority for Gaza during the transitional
period,” the developed draft of the plan obtained by The Times of Israel
states.
GITA will have a
board made up of seven to 10 members, which will include “at least one
qualified Palestinian representative (potentially from the business or security
sector),” a senior UN official, leading international figures with executive or
financial experience, and a “strong representation of Muslim members” to boost
regional legitimacy and cultural credibility.

An organizational
chart featured in former UK Prime Minister Tony Blair’s plan to establish a
Gaza International Transitional Authority.
The board will be
tasked with “issu[ing]
binding decisions, approv[ing]
legislation and appointments and provid[ing] strategic direction,” while reporting back to the UN
Security Council.
The chair of the
board will be appointed by international consensus and receive the endorsement
of the UN Security Council. The chair will lead GITA’s external engagement and
diplomacy and set the political direction of the body while closely coordinating
with the PA, the document says.
The GITA board chair
will have a supporting staff of up to 25 people who will serve on the
“strategic secretariat.”
The plan also
envisions the creation of an Executive Protection Unit “staffed by elite
personnel from Arab and international contributors” to protect the GITA
leadership.
An “Executive
Secretariat” will sit below GITA and serve as the latter’s administrative hub
and implementation arm, while directly overseeing the Palestinian Executive
Authority (PEA).
The latter body is
what has often been referred to as the committee of independent Palestinian
technocrats who will be responsible for administering Gaza after the war.

IDF troops operate in Gaza City on September 17, 2025
PA coordination
Reporting to the
Executive Secretariat will be a group of five commissioners who will supervise
key areas of Gaza governance: humanitarian affairs, reconstruction, legislation
and legal affairs, security, and PA coordination.
Notably, the plan
states that the commissioner overseeing humanitarian affairs will be
responsible for coordinating with humanitarian agencies, including the Gaza
Humanitarian Foundation, which some Arab stakeholders have been demanding be
dismantled.
As for the PA
coordination commissioner, the plan envisions the aim of their office being to
“ensure that the decisions of GITA and those of the PA are, so far as possible,
aligned and consistent with the eventual unifying of all the Palestinian
territory under the PA.”
The commissioner will
also “track PA reform efforts in coordination with international donors,
financial institutions and Arab partners engaged in Palestinian institutional
development.”
The source involved
in the discussions stressed that the reforms that the Blair plan expects of the
PA “are not cosmetic,” and that part of the reason there’s not a set timeline
for GITA to hand over authority of Gaza to the PA is that the process is “performance-based.”

Demonstrators protest
against the Gaza City operation outside the Jerusalem Post conference in
Jerusalem, calling for the release of hostages held in the Gaza Strip,
September 16, 2025..
Still, it has been
clarified that the timeline will be several years, “not ten.”
The plan envisions
the establishment of the Gaza Investment Promotion and Economic Development
Authority to secure investments for GITA and Gaza’s reconstruction. It will be
a “commercially driven authority, led by business professionals and tasked with
generating investable projects with real financial returns.”
A separate body will
be established to secure and distribute government grants.
Also reporting to GITA
and its Executive Secretariat will be the Palestinian Executive Authority,
which will interface more directly with Palestinians by delivering services
“through a nonpartisan, professional administration.”
The PEA will be
headed by a CEO formally appointed by the GITA board and will be responsible
for overseeing a series of technocratic ministries, including health,
education, finance, infrastructure, judicial affairs and welfare.
Also reporting to the
PEA will be Gaza municipalities, which will be responsible for delivering
services at the local level; a Gaza civil police force of “nationally
recruited, professionally vetted, and nonpartisan” officers tasked with
maintaining public order and protecting civilians; a judicial board chaired by
an Arab jurist who will supervise Gaza’s courts and public prosecution office;
and the aforementioned “Property Rights Preservation Unit.”
Preventing Hamas’s resurgence
Backing the civil
police force will be the “International Stabilization Force (ISF) — an
internationally mandated, multinational security force established to provide
strategic stability and operational protection in Gaza during the transitional
period.”
“It ensures border
integrity, deters armed group resurgence, protects humanitarian and
reconstruction operations, and supports local law enforcement through
coordination — not substitution,” the plan states.

US President Donald
Trump hosts families of hostages held by Hamas in Gaza at the White House on
September 10, 2025.
In an apparent
reference to its task of combating remnants of Hamas, the plan says the ISF
will “conduct targeted operations to prevent the resurgence of armed groups,
disrupt weapons smuggling and neutralize asymmetric threats to public order and
institutional functions.”
In an annex on GITA’s
costs, the plan explains that the budget will expand each year as the new
governing body gradually phases into operations throughout the entire Strip.
The first year’s
budget is placed at $90 million, the second year at $135 million and the third
year at $164 million. The figures don’t include the costs of the ISF and
humanitarian aid, though, and the source familiar with the discussions said the
estimates were conservative.

How to end the war
While Blair’s isn’t
the only plan for the postwar management of Gaza, it appears to be the lone
proposal that has secured US backing. Still, the source involved in the
discussions acknowledged that it can’t be considered a US plan until Trump
publicly says so.
The document has also
gone through a few rounds of edits since it was obtained by The Times of
Israel, as Blair continues to receive feedback from stakeholders.

The Mhanna tower collapses amid heavy smoke, after an Israeli
strike following an evacuation order in the Tal el-Hawa
neighborhood of Gaza City on September 14, 2025
There have been a
series of wars between Israel and the Arab nations. Uprisings, called intifadas, against
Israeli occupation, and reprisals and crackdowns by Israel have also taken
place.
Also during the Biden
administration on any given day during the long war in Gaza, a Biden administration official could be expected to assert any of the
following: a cease-fire was around the corner, the United States was working
tirelessly to achieve one, it cared equally about the Israelis and the Palestinians, a historic Saudi-Israeli normalization deal was at
hand, and all this was bound up with an irreversible path to Palestinian
statehood.
Saudi Arabia kept
repeating that normalization with Israel depended on progress toward a Palestinian state,
and the Israeli government consistently ruled such progress out. The more time
went on, the more U.S. statements were exposed as empty words, met with
disbelief or indifference. That did not stop them from being made.
It served as cover
for a policy that enabled Israel’s ferocious attacks on Gaza and hailed the most modest, fleeting improvement
in the situation in the Palestinian enclave as the product of American
humanitarianism and resolve.
For updates click hompage here